近日,信息科学与工程学院孙晓勇教授团队在《Plant Physiology and Biochemistry》在线发表了题为“Intron-capture RNA-seq reveals the landscape of intronic RNAs in Arabidopsis”的研究论文。信息科学与工程学院在读硕士研究生李晗为本文第一作者,孙晓勇教授为本文通讯作者,南京农业大学赵弘巍教授为并列通讯作者。
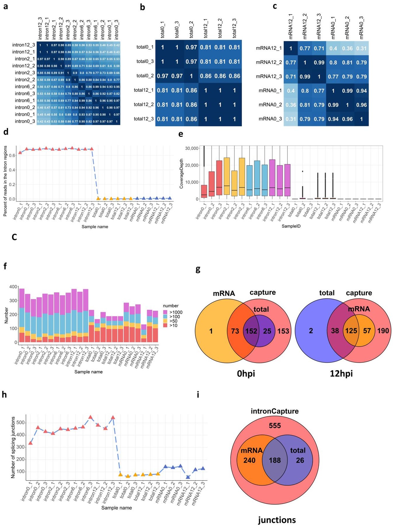
内含子是真核生物产生成熟mRNA的过程中被剪切掉的部分,会迅速降解,因此,内含子RNA一直被认为是“垃圾”序列,许多调控内含子RNA在学术界也被完全忽视。近些年的研究发现内含子RNA是一类新的非编码RNA,在生物过程中起着重要的作用。然而,内含子RNA的表达水平与覆盖率低,全基因组测序并不能很好地实现内含子RNA的检测。为提高检测效率,研究内含子RNA的动态表达,该团队提出了一种新的捕获测序技术,即Intron-capture RNA-seq。
Intron-capture RNA-seq方法第一次清晰地扑捉到了内含子的精细表达,加深了学术界对非编码RNA的认知。发现了三种具有不同GC模式的内含子RNA:全内含子RNA,外显子-内含子RNA和部分内含子RNA;检测到了许多隐藏的元素,包括环状的内含子RNA,剪接位点以及以往被忽视的转录本;探明了内含子RNA的表达在病原体感染过程中会随着时间的推移产生不同的反应;证明了内含子RNA的保守性,大多数内含子RNA在拟南芥和水稻中都可以检测到,并且具有相似的表达模式。该研究为内含子RNA的分析提供了一个有效策略,揭示了内含子RNA的表达特征,为探索这些重要但容易被忽视的分子提供了一个新的切入点。

图1. Intron-capture RNA-seq与total RNA-seq和mRNA-seq的比较
该研究得到了国家自然科学基金面上项目的资助,学校超级计算中心提供了算力支持。
论文链接:https://doi.org/10.1016/j.plaphy.2023.01.040
编 辑:万 千
审 核:贾 波








